此前,浙江2026年中小学春假安排已出炉,多地市春假连着清明或五一,享受超长假期!春假期间,全国不少地区还推出了中小学生免费门票政策和免费交通政策,许多优惠家长也能享受,一起了解~
浙江2026年中小学春假安排
杭州市(上城区、拱墅区、西湖区、滨江区、钱塘区、萧山区、余杭区、临平区、富阳区、临安区) 4月28日至30日;(桐庐县)4月29日至30日,5月6日;(淳安县、建德市)4月2日至3日,4月7日
宁波市4月28日至30日
温州市4月29日至30日,5月6日
湖州市4月29日至30日,5月6日
嘉兴市4月28日至30日
绍兴市4月1日至3日;(诸暨市) 4月2日-3日,4月7日
金华市4月2日至3日,4月7日
衢州市4月28日至30日
舟山市5月6日至8日
台州市4月28日至30日
丽水市4月29日至30日,5月6日
注:具体假期安排以各地教育局通知为准,可向当地教育局了解。
从名山大川到江南古镇、森林公园
一大波景区面向中小学生免票开放
家长速存这份超全攻略
错峰遛娃省钱又省心
温馨提醒:部分景区政策可能随时会有调整,建议大家出行前通过官方渠道确认最新情况。
杭州·千岛湖景区
优惠细则:
18周岁(不含)以下青少年及儿童景区交通推出7折优惠,配套千岛湖景区免门票政策;需凭本人身份证、户口簿等有效证件。
优惠时间:
2026年4月1日至5月30日(具体以各地春假时间为准)
温州·雁荡山景区
优惠景区:
灵峰日景、灵峰夜景、大龙湫景区、灵岩景区、方洞景区、三折瀑景区、雁湖景区、羊角洞景区、显胜门景区
优惠细则:
学生免票:全国小学、初中在校学生,凭学生证/身份证/户口本等有效证件,即可享受门票全免。
家长福利:1名免票学生可携带2名随行成人,享受门票五折优惠。
优惠时间:
2026年4月1日-4月6日(清明小长假适配)
2026年4月28日-4月30日(五一前夕错峰游)
温州·楠溪江
优惠细则:
石桅岩景区:学生免费,2名家长享受景区门票五折优惠;
龙湾潭景区:学生免费,同行1名家长门票免费;
丽水街、芙蓉古村、苍坡古村、石门台:学生免费,随行2名家长可享五折优惠。
优惠时间:
2026年4月-5月(具体以各地春假时间为准)
温州·刘伯温故里
优惠细则:
全国小学、初中在校学生,凭学生证、身份证、户口本等有效证件,即可享受百丈漈景区首道门票免费优惠,1名免票学生可携带2名随行成人,享受景区首道门票免费优惠。
刘基庙景区全年免费游览,每日前100名成功背诵《卖柑者言》的游客即可获赠精美文创产品一份(每人仅限领取一次)。
优惠时间:
2026年4月28日-30日
温州地区其他优惠:

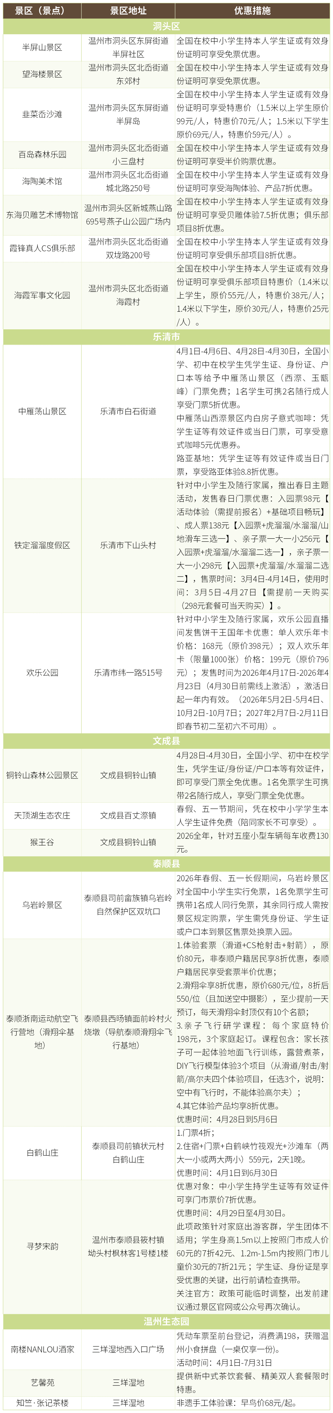
湖州安吉春假优惠景区清单

嘉兴·濮院时尚古镇
优惠细则:
全国小学、初中在读学生(凭学生证、学籍证明等有效凭证)或全国16周岁以下儿童(凭身份证、户口本等年龄证明)可享受景区学生春假免票(需监护人陪同)。
优惠时间:
2026年4月1日-5月8日
嘉兴·盐官古城-潮乐之城
优惠细则:
每天免门票限量人数为5000人,优惠对象为全国小学、初中在读学生及16周岁以下儿童,游客须提前一天实名预约,提供学生证、学籍证明或者身份证、户口本等有效证明。
学生进景区时,至少需一名监护人陪同,每名监护人最多可陪同两名免票学生。
优惠时间:
2026年4月1日-5月8日
台州·神仙居景区
优惠细则:
全国中小学生可享神仙居首道门票和南天顶玻璃观景台门票免费(活动期间每人仅限享受一次);神仙居攀越丛林项目门票买一送一。
优惠时间:
2026年4月1日至3日、4月7日、4月28日至30日、5月6日至8日
台州·天台山景区
优惠细则:
凭本人学生证享国清景区、石梁飞瀑景区门票免费。适用对象为放春假的小学、初中阶段在校学生(2010年8月31日之后至2019年9月1日之前出生) 。请携带好学生证或相关身份证明(如身份证、社保卡等),以便景区核验。
优惠时间:
2026年4月1日、2日、3日、7日(共4天)
丽水春假优惠景区清单
除了上述景区之外
浙江还有不少景区免费开放
详情请看↓↓
除了浙江
全国多地景区也推出了
旅游优惠及出行优惠
一起来看▼
全国其他地区免费优惠活动
江苏
周庄古镇
📅春假时间:4月1日—3日,与清明节假期衔接形成6天连休。
🚇️针对7—16周岁的中小学生,南京、苏州等地推出免费乘车活动:凭学生证、户口本、身份证可免费乘坐公交、地铁、轮渡、有轨电车等公共交通。
🏞️南京红山森林动物园面向全国16周岁及以下学生发放4.5万张免费门票;连云港花果山、孔望山、桃花涧、夹谷圣境4家景区,专为中小学生开放免费入园通道;7—16岁学生可免费游览周庄、同里、甪直、锦溪等七大江南古镇;大报恩寺遗址景区面向18周岁以下中小学生发放5万张免费门票。
📚️南京重磅打造“少年金陵游”专属服务平台,发布16条精品亲子研学线路;泰州推出18条精品研学线路,涵盖非遗传承、红色教育、生态观光、农耕体验等多个品类。
安徽
黄山风景区
📅春假时间:4月1日—3日,与清明节假期衔接形成6天连休。
🏞️黄山市黄山风景区、西递、宏村等17家4A级以上景区面向18岁以下游客免首道门票;琅琊山风景区面向全球16周岁以下少年儿童免票开放;合肥巢湖姥山岛、融创乐园、刘园古徽州文化园、野生动物园等多个景点对16周岁以下学生免票或提供半价优惠。
四川
图源/青城山都江堰景区
📅春假时间:清明假期前后放3天,与清明假期形成连休。
🏞️卧龙中华大熊猫苑4月1日—9日对18岁以下学生免票;毕棚沟旅游景区4月1—4月10日对教师和17周岁(包含17周岁)以下学生免门票;青城山4月1日、2日、3日全天面向全国中学生、小学生免门票;都江堰景区4月1日、2日全天、3日12:30开始,面向全国中学生、小学生免门票;冕宁县彝海旅游景区在4月1日—7日期间,面向学生减免门票并推出限定活动套餐和互动体验活动。
📚️4月1日至4月6日,成都市将推出非遗、民俗、研学、表演、美育普及5大类上百场精彩纷呈的文化活动。
四川还面向全省发布了116条中小学生研学实践教育精品线路,覆盖红色、人文、自然、科技四大主题。
春假出行安全提醒
提前确认,精准规划:第一时间关注学校通知,锁定准确假期,提前预订交通、住宿。
关注天气,灵活应变:春季天气多变,尤其前往高原、山地等地,务必查询目的地天气,备好雨具和保暖衣物。
安全常记心间:出行遵守交规;在山岳、水域景区游览务必遵守安全规定;注意饮食卫生。
文明出行,践行环保:爱护文物古迹和自然环境,做有素质的旅行者。
春光作序,万物和鸣
收好这份出游攻略
来一场说走就走的春游吧~